POCLAIN液压马达MS11系列技术参数
Technical specifications | |
Max Displacement | 1687 cc/rev |
Max Torque | 10700 Nm |
Max Pressure | 450 Bar |
Max Power | 50 kW |
Max Speed | 200 RPM |
POCLAIN液压马达MS11系列介绍
高达 50 kW 的直驱马达非常适合轮式马达或工具驱动,排量从 730 到 1687cc,最大压力从 400 到 450 bar(最大扭矩 10700 N.m),采用多速概念,最高转速可达 200 rpm。模块化设计便于在建筑设备、材料处理、农业、环境、采矿、铁路、船舶、工业等苛刻的市场的苛刻应用中使用。
Direct drive motor up to 50 kW ideal for wheel motor or tool drive, from 730 to 1687cc, from 400 to 450 bar max (max torque 10700 N.m) and high speed reached at 200 rpm with multispeed conception. The modular design ease the use on all demanding application for the most demandable market as construction equipment, material handling, agricultural, environment, mining, on rail, marine, industry.
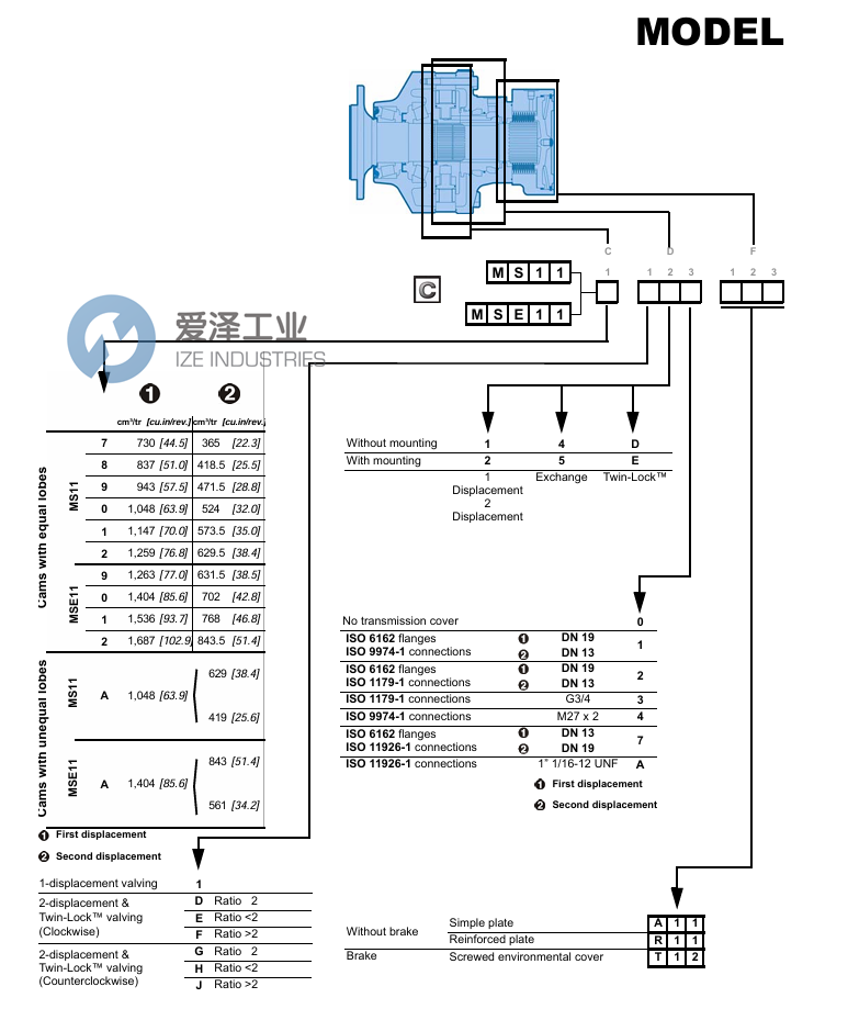
POCLAIN液压马达MS11系列选型

POCLAIN液压马达MS11系列其他常用型号:
POCLAIN MS11-1-G54-R11-1920-25EJM
POCLAIN MS11-1-D54-R11-1920-25EJM
POCLAIN MS11-1-D54-R11-1920-25EJMА
POCLAIN MS11-2-D21-F12-1120-58EJP
POCLAIN HYDRAULIC MOTORS NEW + ORIGINAL+ ONE YEAR WARRANTY
爱泽工业成立于2010年,定位于向制造工业提供高端制造技术和设备。代理经营世界优质的电气自动化、机械与传动、流体控制、仪器仪表、工具等产品。作为电气,液压以及气动解决方案的合作伙伴,我们利用我们的全球协作团队,为客户提供先进解决方案,市场知识以及相关增值服务来帮助优化客户的工作效率,提高可靠性和安全性,致力于成为工业产品和解决方案的优质渠道。
如果有任何关于POCLAIN液压马达MS11-1-D54-R11-1920-25EJM的疑问,请随时与我们沟通(021-31006702)。我们将尽全力解决您的问题。
If you have any question for POCLAIN products, please feel free to dial 0086-21-3100 6702/ send request email to [email protected] / browse our website:www.ize-industries.com.
POCLAIN液压马达MS11系列MS11-1-D54-R11-1920-25EJM技术参数及选型









沪公网安备31011002006738号